ieShop 使用手册
首页
ieShop 官网
(opens new window)
选择语言
选择语言
English
简体中文
#
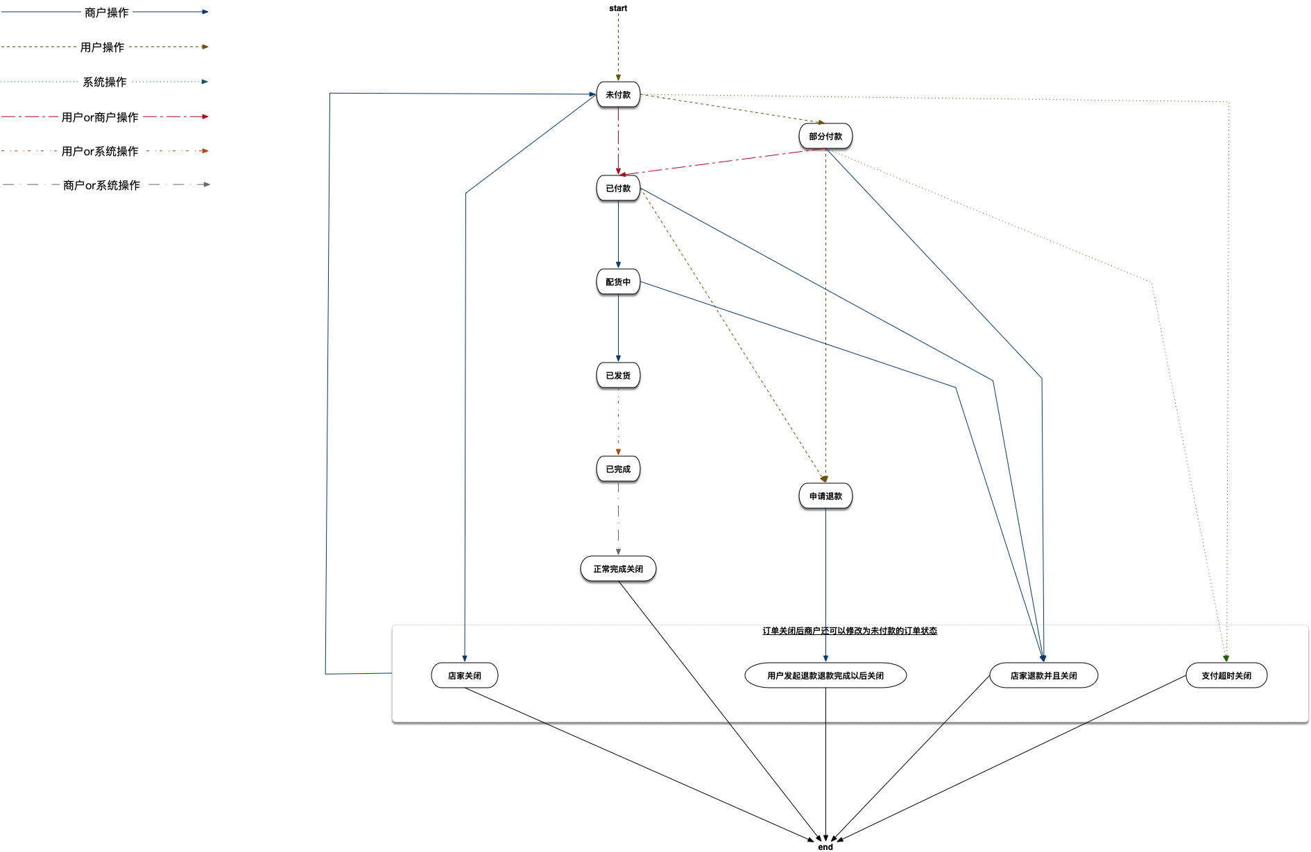
ieShop 订单业务流转设计
2020/02/20 version
old version
←
商品导入导出Tips
ieShop 安全设计
→